SC810D

2021-01-26



1) 差分放大方式示意图:

如左图中 VOUT = IP * Sensitivity * (- 5R / R),要求 R >1.3K







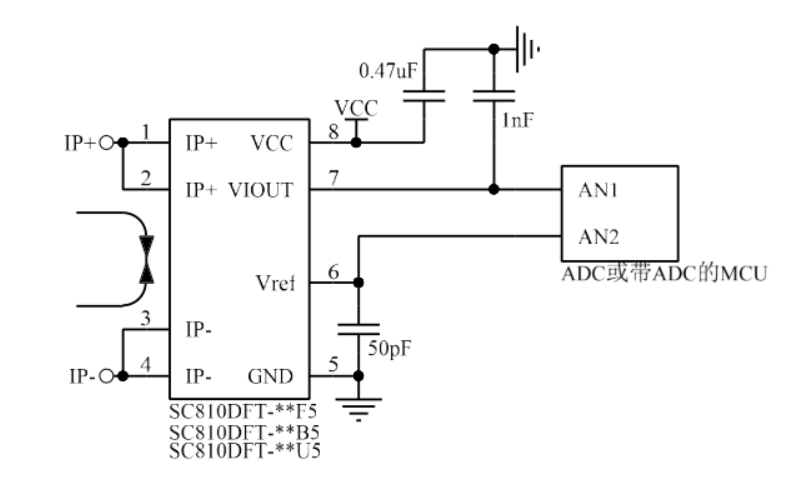
2) 差分输出与 ADC 连接如左图所示:








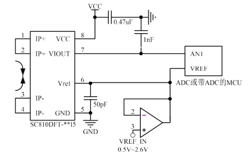
3) VREF 输入同步应用如左图所示:

使用 SC810DFT**I5 时,VREF 为输入模式,可以使用外部输入电压将其电压修改为 0.5v-2.6v,

此时 VIOUT= VREF_IN + 灵敏度*IP,其中 VREF_IN 需在 0.5-2.6v 之间。