SC840

2021-01-26

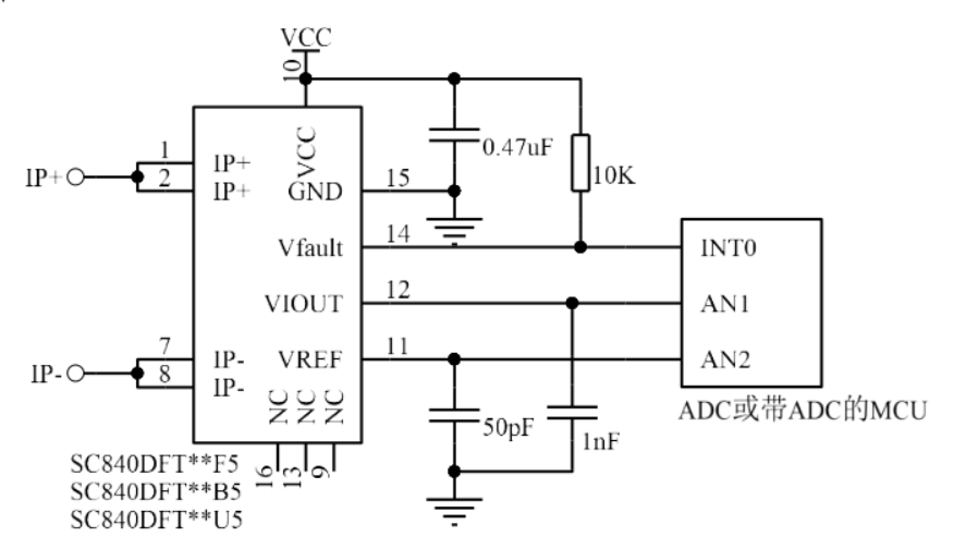
使用 SC840DFT**F5 / B5 / U5 时,VREF 为输出模式,VREF 可以外接其他电路,也可以悬空。



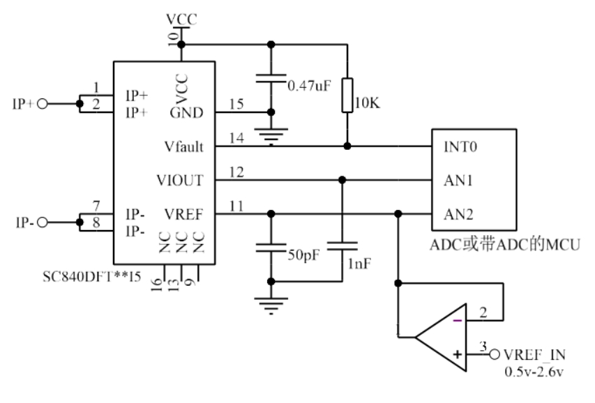
1. SC840 与 ADC 连接如左图所示:






2. SC840 的 VOUT 与 VREF 接成差分方式示意图:

如左图中 VOUT = IP * Sensitivity * (5R / R)






3. 使用 SC840DFT**I5 时,VREF 为输入模式,可以使用外部输入电压将其电压修改为 0.5v-2.6v,此时 VOUT 的静态输出电压(即零电流输入情况下)也被修改为与 VREF 相同的电压。